由郑州市种子协会主办,河南大众种业有限公司承办,河南农业大学、河南省农业科学院、郑州市种子管理站等提供技术支持的“第四届黄淮海玉米新品种地展博览会”定于2018年9月中旬在河南-郑州隆重举行。会议主题为“加强科技交流、促进种业发展、引领行业方向”。在总结往届办会经验的基础上,今年规模进一步优化、质量进一步提升、内容进一步丰富;同时围绕地展博览会的相关产品,新增种衣剂、种子包装、农资(化肥、农药)、农机、田间增设企业种子交易区等内容进行展示及交易。诚邀全国种子企业、农业科研教学单位、农资、农机系统和种子相关产业的企业代表及各地经销商莅临盛会。
要点
01
地展博览会观摩时间
2018年9月中旬(具体时间另行通知)。
要点
02
地展博览会观摩地点
郑州市种子管理站玉米新品种评价示范中心,郑州市科学大道与荥广路交叉口向北4公里路东,河南大众种业有限公司新品种试验站(可百度搜索;前三届原址)。
第二届黄淮海玉米新品种地展博览会
要点
03
地展博览会内容
1、全国著名玉米专家、农资企业、合作社、经销商等实地考察、观摩玉米新品种,种子企业与育种家面对面交流,商讨品种合作事宜。
2、专家组对现场参展品种进行综合评价,为社会选择和推荐增产增效的优良品种;对机收品种设立专区。
3、举办地展博览会高峰论坛及信息发布会,邀请国内种业专家、优秀企业代表共商种业发展大计,交流行业信息。
4、对参展品种整个生长关键期拍摄图片,记录品种各生育期特征、特性,对品种抗逆性描述以及收获后考种数据汇总,免费赠送参展企业。
5、对种业产业相关的农业生产资料类,如种衣剂、种子包装、化肥、农药及农机等,设立专区、专位进行现场产品展示和企业宣传交流。
第三届黄淮海玉米新品种地展博览会
要点
04
地展博览会相关要求和优惠标准
(一)品种征集范围
1、全国各地种子管理部门推荐的适合黄淮海区域种植的优秀苗头组合。
2、近二年来通过国家或相关省份审定的适宜黄淮海区域种植推广的玉米新品种。
3、适合黄淮海区域种植的青贮玉米新品种。
4、适合机收的优良玉米新品种。
5、承担联合体品种试验。
6、承担河南省引种备案品种试验。
第三届与会嘉宾和专家
(二)地展布局和相关要求
1、按照已审品种、试验品种、苗头品种、青贮品种、机收品种分类排列,分区种植,每区设4500、5000、5500株/亩等不同密度组,每品种面积67平方米。
2、设包衣剂试验区、肥料试验区、机收品种展示区(每品种333平方米)、保护行品种展示区(14行×10米)
3、田间增设企业种子交易展示区(普通展位9平方米、特别展位50平方米)。
4、在2018年4月30前,参展单位或个人需将参展的种子(每品种2000粒,机收展示品种6000粒,芽率90%以上,不包衣)寄送至河南大众种业有限公司。
5、在种子袋及袋内标签上注明参展品种名称、审定或参试情况、密度组别、参展单位、联系人及联系方式等详细信息。
6、参加药剂、肥料试验区的企业另行协商。
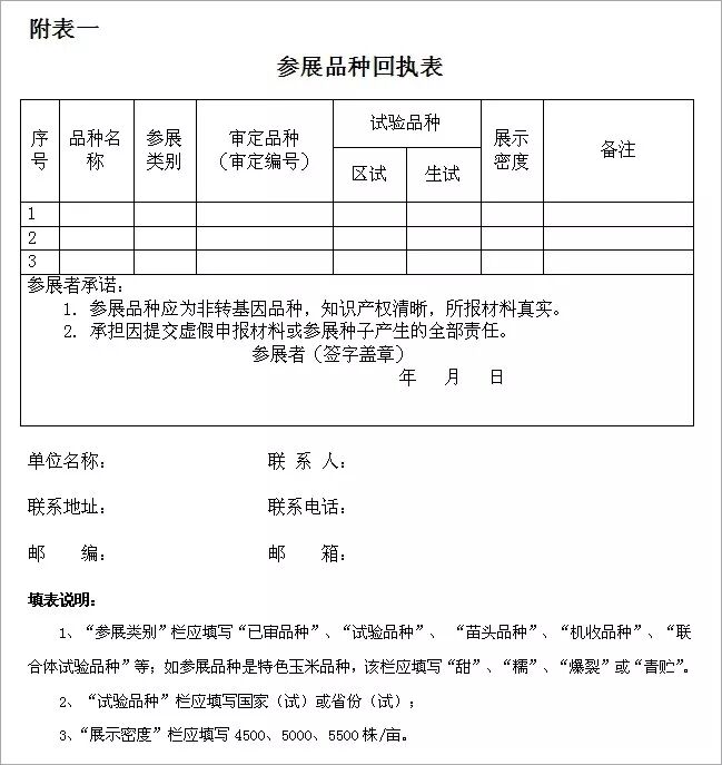
7、参展企业请填写《回执表》(见附表1、2),并回复承办单位,邮箱dazhongseed@163.com或致电0371-611052189。
第三届与会嘉宾和专家
(三)收费标准
1、每个参展品种(组合)费用500元、机收展示品种5000元、保护行展示品种5000元。
2、企业种子交易区展位,普通展位每个3000元、特别展位10000元,展位由承办方统一搭建。
3、地展会总冠名单位一家,冠名费80000元。
开幕式发言5分钟、赠送参展品种6个、开幕式背景版署名、现场拱门一个、特别展位一个、会场气球条幅各两个、四星级酒店房间4个、8人食宿。
4、地展会协办2家,协办费50000元。
论坛会发言5分钟、赠送特别展位一个,赠送参展品种4个、背景署名,观摩会现场气球条幅各两个、四星级酒店房间3个、6人食宿。
5、论坛会赞助单位5家,赞助费25000元。
论坛会发言3分钟、赠送普通展位一个,赠送参展品种2个、观摩会现场气球条幅各两个、四星级酒店房间2个、4人食宿。
第三届"创新 开放 绿色 增效"种业论坛现场
第三届"创新 开放 绿色 增效"种业论坛现场
要点
05
地展博览会特别说明
1、观摩会开幕前不安排企业和个人提前进入观摩示范田看品种,观摩会之后对社会开放。
2、有关详情可登陆“郑州种业信息网”或“黄淮海玉米新品种地展博览会网”。
要点
06
地展博览会设立专家指导组和技术执行组
(一)专家指导组成员:
戴景瑞 中国农业大学教授、中国工程院院士
陈伟程 河南农业大学教授
程相文 河南省鹤壁市农业科学院研究员、十大功勋人物
堵纯信 河南省农业科学院研究员
李建生 中国农业大学教授、中国作物学会玉米专业委员会主任
李新海 中国农科院作科所副所长、研究员、国家玉米产业体系首席科学家
赵久然 农业部玉米专家组组长、研究员
李少昆 中国农科院研究员
陈绍江 中国农业大学教授
黄长玲 中国农科院研究员
王天宇 中国农科院研究员
李潮海 河南农业大学教授
陈彦惠 河南农业大学教授、 国家玉米改良中心郑州分中心主任
李洪连 河南农业大学教授
王振华 河南省农业科学院研究员
李玉玲 河南农业大学教授
汤继华 河南农业大学教授、长江学者
邓士政 河南省种子管理站高级农艺师
李世晓 甘肃省农科院副研究员
李继军 河南省农科院研究员、博士
(二)技术执行组成员:
李潮海 河南农业大学教授
李洪连 河南农业大学教授
汤继华 河南农业大学教授、长江学者
孙毅廷 河南大众种业有限公司总经理
鹿智江 郑州市种子管理站副站长
许东旭 郑州市种子管理站玉米新品种评价中心主任
康同五 河南大众种业有限公司试验站站长
宋鹏举 河南大众种业有限公司技术员
第三届与会嘉宾和专家
要点
07
地展博览会联系方式
收件单位:河南大众种业有限公司
邮寄地址:河南省荥阳市建设东路与飞龙北路交叉口西雅图产业园D2、D3区
邮 编:450000
联系人:康同五18137182150
宋鹏举 15838314045
吴柯航 13592527855
电话: 0371-611052189(传真)
户名:河南大众种业有限公司
帐号:16035201040041835
开户行:农行郑州东风路支行
行号:103491003522


